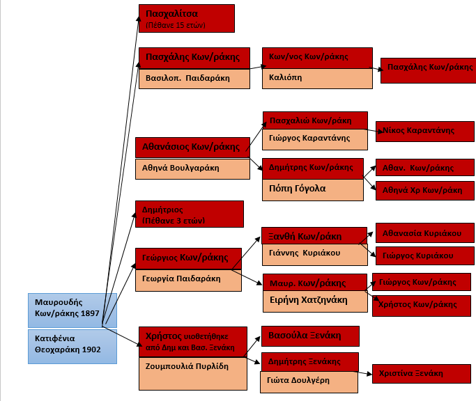
Γενάρχης της μοναδικής οικογένειας Κωνστανταράκη που εγκαταστάθηκε στην Πόρπη από το Μαστανάρι ήταν ο Κωνστανταράκης ή Κωνσταντάρας Μαυρουδής του Γεωργίου, με αρ. δήλωσης 48397. Όταν έφτασε στην Πόρπη ήταν 30 χρονών. Οι περισσότεροι συγγενείς της οικογένειας Κωνστανταράκη εγκαταστάθηκαν σε χωριά των Σερρών, ενώ ο αδερφός του εγκαταστάθηκε στον Έβρο (στη Θυρέα, πρώην Καπουτζί, οικισμό της δημοτικής κοινότητας Ελληνοχωρίου του δήμου Διδυμοτείχου). Ο Μαυρουδής έκανε οικογένεια σε σχετικά μεγάλη ηλικία. Το πρώτο του παιδί, τον Πασχάλη, το απόκτησε σε ηλικία 37 χρονών, το 1929. Η γυναίκα του Κατιφένια του χάρισε 6 παιδιά, 5 αγόρια κι ένα κορίτσι που πέθανε όμως πολύ μικρό, όπως και το ένα αγόρι του, ο Δημήτρης. Η Κατηφένια στάθηκε, δυστυχώς, πολύ άτυχη. Πέθανε το 1940, νεότατη, αφήνοντας χήρο τον Μαυρουδή και ορφανά τα 4 παιδιά της. Το μικρότερο, ο Χρήστος, βρέφος, γεννημένο το 1940, δόθηκε για υιοθεσία στον άκληρο συγγενή και γείτονα Δημήτρη Ξενάκη.
Ο Μαυρουδής ήταν ένας πολύ δυνατός και άξιος άνδρας. Εργατικός και με πολλές σωματικές και ψυχικές δυνάμεις. Πολέμησε με τον ελληνικό στρατό την ταραγμένη περίοδο 1920-22 με αξιοθαύμαστο ζήλο. Θυμάμαι σε μερικά κοινά τραπέζια, λόγω κουμπαριάς μας με το γιο του Θανάση, τον παππού- Μαυρουδή. Αφηγούνταν με μεγάλη ζωντάνια και γλαφυρότητα τις πολεμικές περιπέτειες καθώς πολεμούσε στην πορεία προς το Σαγγάριο! Κρεμόμασταν από τα χείλη του. Δεν υπήρχαν τότε πικάπ ούτε καλά καλά ραδιόφωνα ακόμη και στα γλέντια τραγουδούσαν οι άνθρωποι. Όταν μερακλώνονταν ζητούσε από τη μάνα μου που ήξερε καλά την τουρκική γλώσσα λόγω καταγωγής (Γκαγκαβούζα) και που τραγουδούσε πολύ καλά ένα παραδοσιακό τουρκικό τραγούδι, το «Τσανάκαλε». Αυτή ήταν η επιθυμία του. Ποιος ξέρει ποιες μνήμες αναδύονταν ακούγοντας το τραγούδι αυτό! Ανέθρεψε μόνος με μεγάλο αγώνα τα παιδιά του, χωρίς συγγενείς, χωρίς βοήθεια, φτωχά και στερημένα αλλά με αξιοπρέπεια, δουλεύοντας ως τα γεράματά του με σθένος και υπομονή.


