Στον αρχικό κατάλογο αγροτών Προσφύγων του 1928 αναφέρονται δυο γενάρχες με το επίθετο Καρυοφύλλης. Ο Καρυοφύλλης Απόστολος του Καρυοφύλλη και ο Καρυοφύλης ή Αντωνακάκης Αδάμ του Χρήστου. Ο πρώτος αργότερα ενεγράφη ως Καρυοφυλλίδης ενώ ο δεύτερος ως Αντωνακάκης.
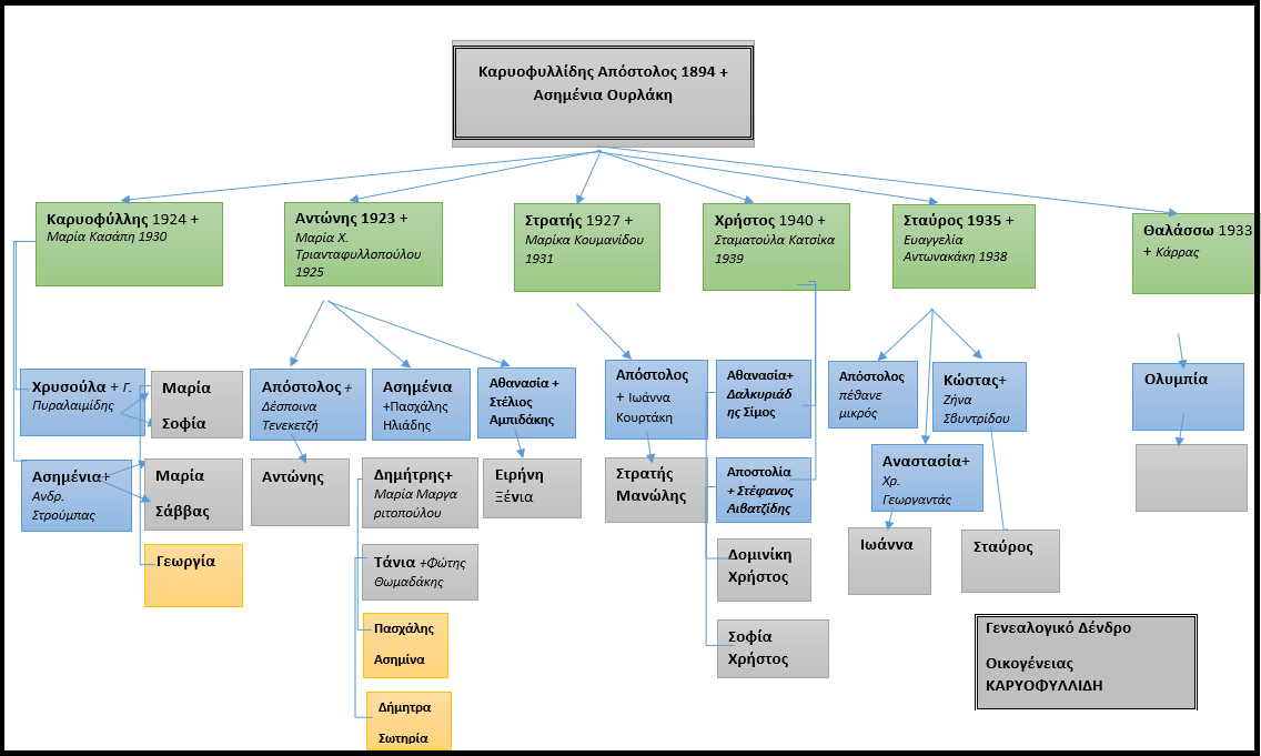
Ο Καρυοφυλλίδης Απόστολος του Καρυοφύλλη γεννήθηκε στο Μαστανάρι το 1892. Υπηρέτησε στον Ελληνικό στρατό. Ήταν, μάλιστα, παντρεμένος, όταν εγκαταστάθηκε στην Πόρπη, με τη συγχωριανή του Ουρλάκη Ασημένια του Αντωνίου. Το 1922 ήταν φαντάρος, έφυγε λιποτάκτης για να φέρει τη γυναίκα του με το μικρό τους γιο Αντώνη, που ήταν βρέφος, λίγων μηνών τότε. Τους άφησε στην Αρωγή, όπου εκεί ήταν ο αδερφός της συζύγου του, Σταύρος Ουρλάκης, με την οικογένειά του. Ξαναγύρισε πίσω στην μονάδα του και επανήλθε στην Ελλάδα μετά τον πόλεμο. Ήρθαν στην Πόρπη, γιατί οι περισσότεροι χωριανοί τους έφυγαν από εκεί λόγω της ελονοσίας. Ο Απόστολος Καρυοφυλλίδης δικούς του συγγενείς δεν είχε στο χωριό. Τα αδέρφια του πήγαν όλα στις Σέρρες. Λόγω στρατού (πολέμου) έφερε τη σύζυγό του κοντά στους δικούς της συγγενείς. Άλλοι συγγενείς της συζύγου του Ασημένιας ήταν ο αδερφός του πατέρα της Ουρλάκης Βασίλης, πατέρας του Αντώνη. Με την Ασημένια απόκτησαν πολυμελή οικογένεια με έξι παιδιά: τον Αντώνη (1922- ), τον Καρυοφύλλη (1924 ) τον Ευστράτιο (1927- 2016), τη Θαλάσσω (1933), τον Σταύρο (1935) και το Χρήστο (1938). Ο Απόστολος Καρυοφυλλίδης, επειδή ήταν μικρόσωμος, ήταν γνωστός στο χωριό με το προσωνύμιο Αποστολάκος.
Ο Αντώνης (1922- ) ήρθε βρέφος στην Πόρπη. Στη διάρκεια της Βουλγαρικής Κατοχής υπηρέτησε ως «ντουρντουβάκι». Παντρεύτηκε την Μαρία Τριανταφυλλοπούλου κι απόκτησαν τρία παιδιά: τον Απόστολο (1947), την Ασημούλα (1949) και την Αθανασία (1953).
Ο Καρυοφύλλης γεννήθηκε το 1924 στην Πόρπη. Παντρεύτηκε την Μαρία Κασάπη από το Μικρό Κρανοβούνιο και απόκτησαν δυο κόρες: την Χρυσούλα (1954) και την Ασημένια (1960). Εργάστηκε για πολλά χρόνια ως οδηγός στο ΚΤΕΛ Κομοτηνής.
Ο Ευστράτιος γεννήθηκε το 1927 στην Πόρπη. Παντρεύτηκε τη συγχωριανή του Μαρίκα Κουμανίδου κι απόκτησαν ένα παιδί, τον Απόστολο (1957).
Η Θαλάσσω γεννήθηκε το 1933. Παντρεύτηκε στην Σάλπη με τον Ηλία Κάρα και απόκτησαν δυο παιδιά, τον Σταμάτη και την Ολυμπία.
Ο Σταύρος γεννήθηκε το 1935 στην Πόρπη. Παντρεύτηκε τη συγχωριανή του Ευαγγελία Αντωνακάκη κι απόκτησαν τρία παιδιά: τον Απόστολο (1960-1966), τον Κων/νο (1963-2009) και την Αναστασία (1968).
Ο Χρήστος γεννήθηκε το 1938 στην Πόρπη. Παντρεύτηκε τη συγχωριανή του Σταματούλα Κατσίκα κι απόκτησαν δυο παιδιά, την Αθανασία (1966) και την Αποστολία (1968).

Μέλη της οικογένειας Καρυοφυλλίδη



